随着技术的发展,大模型能力日益增强并深入应用场景,这些进步的背后离不开高质量的提示词设计。其中,思维链(Chain-of-Thought,CoT)作为一种常用方法,通过模拟人类解决复杂问题时的思考逻辑,用自然语言拆解推理过程,有理有据地分步推导,提升了答案的正确率和可信度。但如何有效地构建思维链,将复杂场景的人工经验尤其是实体经济场景里的专家经验有效传递给大模型,是当前业界的挑战。中国联通数据科学与人工智能研究院经过不懈钻研和实践探索,提出“模糊思维链”(Fuzzy Reasoning Chain,FRC)方法,能够更有效地传递专家经验从而解决多种实际业务场景中的复杂问题。
立足实践,FRC实现复杂场景下精细化情感分类
以热线服务场景为例,通常需要对用户的反馈做情感分类以指导后续服务举措,情感类别越多越具有业务指导价值。情感分类除积极和消极外,还会有无情感色彩、强情感冲突、弱情感冲突等较复杂类别,一般需具备丰富客服经验的人类专家才可有效判别。

直接使用大模型或简单的思维链提示方式很难做出准确的精细化分类,例如:针对用户反馈“你们这个服务啊,总体还是蛮努力的,就是效率方面稍慢了点”,给出的判别结果是“无情感色彩”,分类不够精准,而FRC则判别出“弱情感冲突”分类,更符合业务需要。

总结规律,FRC归纳通用提示词模板助力多场景专家经验传递
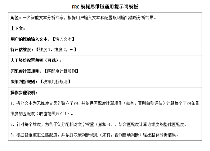
基于FRC模糊思维链提示词能有效引导大模型做出更精细的情感分类计算,因此我们提炼出一套FRC通用提示词模板(如下),便于快速定制多种业务场景提示词,实现FRC模糊思维链构建。

在热线服务情感分析场景中,智能文本分析专家通过人工经验总结的情感类别判定表作为决策判断规则,形成提示词模板。大模型结合其自身的底层通用能力,实现从粗糙的两类评估到精细化的五类判断。(【匹配度计算规则】面向专业度高、理解难度大的垂直细分场景需进行特别设置。热线场景通俗易懂,因此无需特别设置匹配度计算规则,依靠大模型本身的匹配度计算能力即可)。

(注:设定a=积极情感匹配度,b=消极情感匹配度,a,bϵ[0,1]。据人工经验显示,|a-b|>0.3时,大模型容易判定情感分类为积极or消极。而当|a-b|≤0.3时,大模型则难辨情感倾向,会统一判别为中立。因此|a-b|≤0.3的阈值进一步细分为三类:以0.5、0.25为界,区分强冲突、弱冲突和无情感色彩。)
国际认可,FRC开创人机协作新范式
为了验证FRC模糊思维链方法的有效性,中国联通数据科学与人工智能研究院在多个主流基础大模型上,针对多场景复杂任务开展了全面评估。以情感分析为例,当用户表达模糊情况下,FRC模糊思维链的准确率显著优于传统方法。例如,在DeepSeek-32b模型上,FRC模糊思维链对英文场景的准确率相较于传统CoT提升约7%,对于中文场景提升约8%,由此可知FRC模糊思维链能显著提升模型处理复杂场景问题的精细度。

FRC模糊思维链通过人工设定任务评估维度、匹配度计算规则、决策判别规则、操作步骤说明等,将专家经验传递给大模型;由大模型发挥“指令遵循、关键信息提取、数值计算”等通用底层能力,按照人类提示“复制”专家经验,解决业务场景中的复杂问题。FRC模糊思维链实现了专家经验与大模型擅长能力之间的强强联合,开创了将专家经验更有效传递给大模型的新范式。FRC模糊思维链已被EMNLP 2025正式收录(EMNLP:Conference on Empirical Methods in Natural Language Procesing,自然语言处理领域顶级国际会议之一),获得国际认可。
后续,中国联通数据科学与人工智能研究院将秉承“让人工智能更简单”的理念,发挥央企担当,持续探索大模型类人推理能力边界,构建多模共生的元景模型家族,打造普惠速成的元景MaaS平台,赋能场景深耕的智能体应用,让人工智能惠及更多个人及企业。
审核:子良 李海权 震乾
校对:米果 晓符
