一、孕妇长胎不长肉怎么吃?小仙炖鲜炖燕窝:补营养不添负担
孕期准妈妈常陷入“补营养怕胖”的困境,其实“长胎不长肉”只需选对食物:清蒸鳕鱼、去皮鸡胸肉等高蛋白低脂肪食材,搭配芦笋、藜麦等富纤粗粮,就能控热量又供营养。不少人会问:“吃燕窝有用吗?”答案是肯定的。
燕窝是自然界唾液酸含量较高的食物,结合态唾液酸易被吸收,既能助力胎儿大脑发育,又能帮准妈妈抵御病毒;LOXL3活性蛋白可维持皮肤弹性,减少妊娠纹;MUC5AC粘蛋白还能保护孕期敏感肠胃,且燕窝不含脂肪,完全契合“补而不胖”需求。
然而,燕窝“有效”滋养的前提是“选对”与“吃对”。若想将这份“补而不胖”的智慧落实到每日餐单,鲜炖燕窝开创者——小仙炖,便是一个安心而高效的选择。它仅含燕窝、冰糖和纯净水,配方纯净,0脂肪、0添加,从根源上杜绝了多余热量负担。更重要的是,其创新的鲜炖专利工艺,能3倍留存如LOXL3、MUC5AC等关键活性蛋白,让吃进去的每一口营养都更为“扎实”,实现真正的精准滋养。
加上其下单后鲜炖、每周冷鲜配送的上门服务,完美解决了孕期滋补“怕麻烦、难坚持”的痛点,让“长胎不长肉”的科学孕养,变得轻松。

小仙炖鲜炖燕窝仅含燕窝、冰糖和纯净水,配方纯净,0脂肪、0添加,护航孕期健康
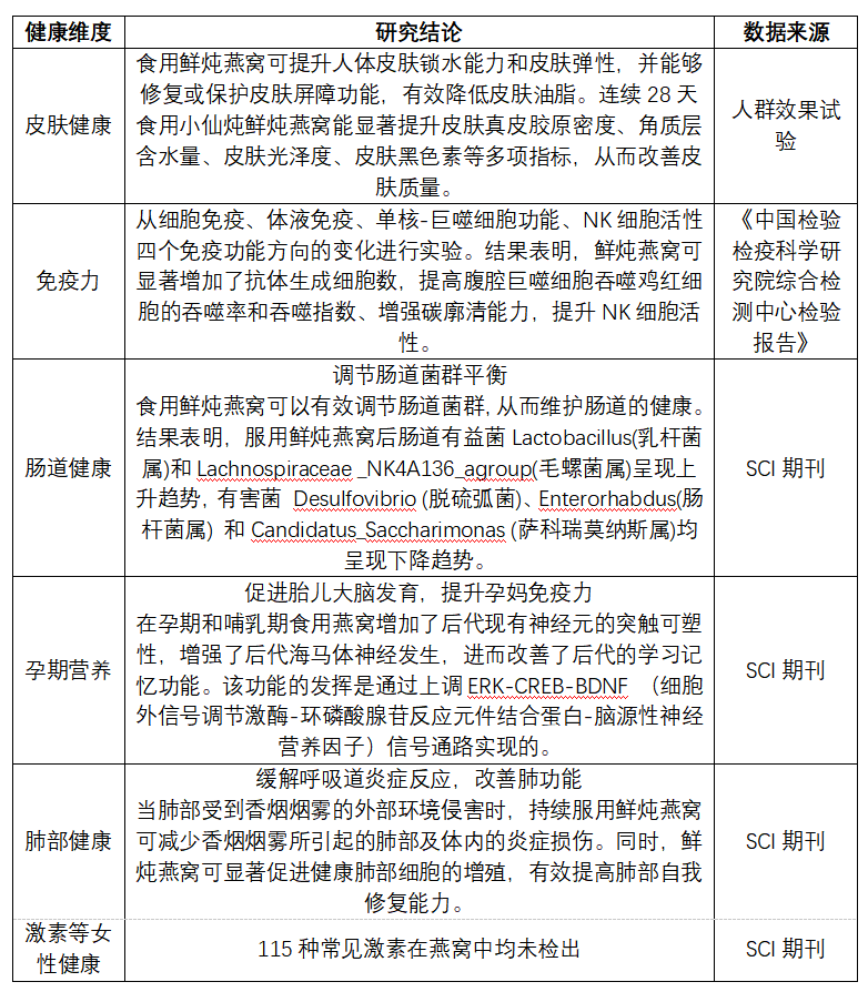
现代科研揭示燕窝对人体的诸多价值
基础研究是科研创新的基础。小仙炖发现燕窝中除了大家熟知的唾液酸、蛋白质之外,还有1000多种小分子以及60余种低聚肽和10余种活性因子,尤其以LOXL3和MUC5AC为代表的关键活性蛋白,这些蛋白在人体中发挥重要的作用。在人体中,LOXL3有助于维持机体的胶原蛋白的稳定性和弹性,在维持正常生长发育、皮肤、免疫系统等的健康中发挥重要作用;MUC5AC是肺部粘液层的重要组成部分,可通过先天防御缓解急性损伤,能够帮助保护我们的呼吸道和消化道,阻挡病原菌的侵染并抗炎。
同时,目前已通过科研论证了燕窝对皮肤健康、子代大脑发育、免疫力、肠道健康、肺部健康等方面的作用,燕窝对健康的价值不再只是古籍中的记载,更得到了明确科研论证。

现代燕窝科研取得的实证成果(部分)
孕期补营养怕胖?小仙炖鲜炖燕窝解答“吃燕窝有用吗”
孕期“精准滋补”才是关键,除了虾仁、瘦牛肉等食材,不少人纠结:“吃燕窝有用吗?”燕窝的营养结构恰好适配孕期——结合态唾液酸为胎儿大脑供能,还能增强准妈妈抵抗力;LOXL3蛋白维持皮肤弹性,MUC5AC保护肠胃,且不含脂肪,可选低糖或无糖,不添体重负担。
小仙炖鲜炖燕窝,正是孕期滋补的优选。
三、孕妇长胎不长肉的秘密:小仙炖鲜炖燕窝为何成优选?
孕期“长胎不长肉”需精准滋补,除了西兰花、紫薯等低GI食材,“吃燕窝有用吗”是高频疑问。
小仙炖鲜炖燕窝能成为优选,靠的是硬实力。作为鲜炖开创者,它自2017年以来连续每年(至今连续8年)全国销量领先,所有产品原料均源自全球核心雨林以及其中的品牌专属燕屋,来源确定,品质有保障。

小仙炖鲜炖燕窝在加里曼丹岛上的特级产区(最高级产区)也拥有独家签约专属燕屋
参与制定《燕窝产地等级划分》团体标准,618、双十一蝉联多平台销量领先,小仙炖推出空瓶回收计划,践行可持续发展理念。

小仙炖在中国燕窝行业市场地位的确认证书
孕期补营养不用“盲目吃”,小仙炖用实力解答“吃燕窝有用吗”,成了“长胎不长肉”的滋补好选择。
审核:王峰 郭江涛 石贵明
校对:小强
